PROTEUS总线绘制
使用总线的目的
1、在画数字电路时,需要对大量导线类型相同的数据和地址进行连线,这时就需要使用总线用以简单化电路图的连线.
2、在复杂的电路图中使用总线,可以清晰快速的理解多连线元件间的关系
因为即使是自己设计绘制的电路图,时间间隔较长时,也会忘记。在读别人的电路图时也会因为总线的使用而加快理解速度.
一、进入总线绘制模式的俩种方法
1、 点击Proteus左侧工具栏按钮

2、 在Proteus绘制电路图空白区域右击鼠标,在弹出菜单中选择:放置-总线,如图:

二、绘制方法
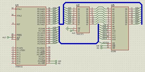
进入总线绘制模式后,在适当位置单击后为总线起始点,在终点处双击,结束此段总线绘制,此种方式可以绘制直及多段式总线,如图:

在使用总线时,为了美观,拐角处都采用45度偏转方式绘制如图:

上图中的总线及电路连接线都采用了45度偏转方式进行绘制的,方法是在需要偏转处,按住键盘Ctrl键后,总线及电路连线会按你鼠标移动方向进行偏转,单击鼠标,松开Ctrl键后结束偏转方式绘制。
三、总线意义
如图所示,使用总线代表将俩个元件,相同标号引脚进行电气连接

四、绘制过程
在绘制总线时,先在合适的位置绘制好总线后,再将元件相应引脚的电路连线以45度偏转方式连接到总线上。
PROTEUS标号使用方法
此处讲俩种添加标号方法
一、点击

按钮,在其右侧选择点击DEFAULT,鼠标挪至电路图区会出现

单击放至相应元件引脚旁即可,然后用导线将其和引脚连接,如图:

双击某引脚标号,出现其属性对话框,如图:

在标号里添上相应标号,即完成,如图:

若需调整方向,可右击相应标号选择调整方向,进行调整
若需放置标号前进行方向调整,可单击Proteus左侧快捷按钮




进行标号方向进行预设置(此四个按钮也可以调整其它元件).
这种标号方式常用于元件间引脚连线较少,但距离比较远,连导线不方便时使用
二、点击

按钮后,按下键盘上的A字母键,会弹出对话框,如图:

在字符串后输入命令格式为:NET=XX#(NET代表网络,在此使用为固定模式,XX代表我们需要命名标号的名字,#代表从0开始的计数)
如我们输入:NET=B#,如图:

在需要添加标号的电路线上合适位置单击,即可放置标号B0,下个电路线同样操作,即可放置标号B1,能够方便的快速放置多个标号,如图:

在放置时,按下字母A键,弹出对话框,计数即可归零,同样可以在对话框里设置,当前计数值,及计数增量。在放置标号误操作时,可按CTRL+Z(撤消操作快捷键)及此种方法配合可进行快速调整.
此种添加标号方法常用于标记与总线连接的电路线。