这一篇我们继续上篇的话题,讲解自己搭建电路的另一种方法:用万用焊板搭建电路。在此之前,先普及几点基础知识。
电路板
首先我们了解下电路板。前面介绍了面包板可以搭建电路,但是在实际制作出来的电子设备中,我们用的通常都是电路板。电路板主要用于固定元器件,对元器件之间进行可靠的连接。
电路板基板常用不易燃烧的玻璃纤维、酚醛树脂、电木等材料制作。电路连接使用附着在其表面的铜皮实现,相当于导线;元件的管脚通过熔化并凝固的金属与铜皮之间连接。这里用到的金属通常是焊锡,这个连接元件和电路板的过程称为焊接。电路板上与元件管脚进行连接的那部分铜皮称为焊盘,在焊接之前都是暴漏在外面的;而那些不是焊盘的铜皮,在工业化生产的电路板上,通常会提前涂上绝缘漆,以免氧化,同时也方便了焊接(因为焊接的时候,熔化的焊锡很容易黏在铜皮上,涂上绝缘漆就不会黏在上面,这样焊锡就只在焊盘上有)。单层电路板只有一面有覆铜,双面板两面都有,简单电路用单层或者双层就已经能满足要求了。而对于一些复杂电路,可能要用到更多层的电路板,在电路板内部还有铜层,比如电脑和手机的主板通常就有很多层。
之前有介绍直插式和贴片式元件封装。直插式封装的器件,需要在电路板上打孔,电路板的一面有铜皮焊盘,而元件管脚从另一面插进去,并通过焊锡和焊盘连接。而贴片式器件,不需要打孔,焊盘在电路板一面,元件也放在这一面,和焊盘对准直接用焊锡连接。

图中最上面那几个管脚很密的是贴片元件,其他的是直插元件,图中红色的地方是涂了绝缘漆的覆铜,右侧XIN和XOUT字符左边还有几个没有焊接的焊盘。
PCB
电路板按照通用性来分,有两种,一种是专用于一种电路的印刷电路板(PCB = Printed circuit board),另一种是通用的万用焊板。
我们所使用的批量生产的电子产品,通常都是用PCB实现的。PCB首先由电脑软件设计好,然后通过一定的工艺,批量生产出来,电路板上的铜皮被加工成特性的形状(就像是打印机打印上去的图案一样),并且在设计好的地方打好孔。然后这种的PCB直接就行元件的焊接装配就好了,焊接装配也可以用流水线让机器人自动完成,大大提高的生产效率。

PCB设计图

做好的PCB
万用焊板
实际上我们自己制作一些简单电路,用的更多的是万用焊板。万用焊板也叫洞洞板,是一种通用电路板,万用焊板也可以算是一种特殊的PCB。和面包板有点像,万用焊板上面有很多孔,可以用来插接元器件,然后根据需要组成各种不同的电路。不同的是,万用焊板是用焊接进行连接的,工作会稳定可靠很多,但是相比起来制作会麻烦一点。万用焊板上通常规则的分布了很多焊盘,并且焊盘之间相互独立没有连接,或者每几个焊盘按规则连接在一起(具体使用时要注意这一点)。万用焊板常用导线或焊锡对元件之间进行连接。

玻纤材质的单面单孔万用板(有覆铜的反面)

电木材质单面单孔万用板(有覆铜的反面)

电木材质单面单孔万用板(无覆铜的正面)

万用板作品,万用板正面可以用导线连接电路。

万用板作品,万用板反面用焊锡或导线进行电路连接,同时可以焊接一些贴片元件。
自制PCB
因为万用焊板做电路总是要用导线和焊锡自己进行连接,焊接起来会比较麻烦,万用焊板也有局限性(比如一些贴片器件不好焊上去)。有必要我们也可以自制PCB,或者设计好PCB请工厂帮忙加工制造出来。整体过程相对复杂,尤其设计PCB比较费时间,但是一旦设计好了制作一块电路板很快,所以适合批量制作。常用的一种制作PCB的方法是热转印法,大家可以在网上找找,我的博客里也有相关的文章。

自制PCB做的USB声卡,正面是直插元件

自制PCB做的USB声卡,反面是覆铜和贴片元件
面包板和电路板
通常面包板用于进行电路的实验,实验完成确定电路可以工作了,然后用电路板做成成品。如果大家看过乔布斯传,就可以了解到,当初设计第一代苹果电脑的时候,负责电路设计的人是沃兹,而乔布斯就是负责帮助沃兹组装面包板的。面包板搭建的电路验证通过后,就可以实际制作电路板了。
焊接
焊接是通过高温等方式,熔化并连接金属或塑料等热塑性材料的过程。焊接有很多种,这里我们说到的是铅焊。铅焊通过熔化导电的焊锡,将电路元件与电路板进行连接。
手工焊接通常使用的是含铅焊锡,主要成分为铅和锡,锡是一种熔点较低的金属,而掺入铅形成合金之后,熔点变得更低,且熔化后容易与铜等金属紧密结合。一般含有约40%的重金属铅,另外焊锡丝中间一般灌有松香等助焊剂(可以让焊锡附着性更强,同时让焊点表面光滑)。虽然也有无铅焊锡,但是通常无铅焊锡中含有银等贵重金属,价格昂贵,且手工焊接效果不太好。
焊锡中的工业松香主要是用于油漆、造纸、橡胶制造等。本身对人体毒性不大,但是因为常常含有铅等重金属和有毒化合物,以及氧化后产生的过氧化物会影响人体健康。
含铅焊锡在加热的时候,部分松香会挥发成蒸汽,同时也有少量铅升华,成为铅蒸汽;这两种物质均有微量毒性。因此,焊接的时候注意尽量减少吸入这些气体,加强通风。焊接完应及时洗手。
不过也不用太担心,微毒且微量,不会有很大危害。但是为了身体健康,还是要注意通风,尽量减少吸入。
具体的焊接操作技巧可参考网上的资料,这里不做介绍。
布线
我们实际搭建的电路和电路图上画的,在电路连接上来看是一致到,但是在具体器件排列等方面却是不一样的。
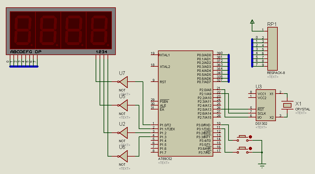
电路图的绘制原则就是尽可能简洁易读,所以接地都用接地符号,而电源都用VCC符号并标注电压或另作说明,并不一定全部画的连到一起。集成电路管脚顺序有时候也是乱的,比如下图电子表电路用的就是AT89C52单片机,但管脚并没有按照实际单片机管脚顺序排列。


于是对照电路图进行实际电路的制作时,我们就需要给电路布线。对于PCB设计来说,最主要的任务就是布线。
布线原本是个很复杂的问题。导线是有电阻的,对于一些大电流电路来说,有电阻就会使得电压在导线上损耗掉,还可能导致导线过热烧坏;对于微弱电流的电路(比如心电图采集)来说,外面很小的干扰就会对电路造成影响;而对于高频率的电路来说,元器件上还会有电磁场产生,可能会互相干扰。用过收音机或者老式天线电视机的同学可以发现,有时人走近天线就有可能对接收的广播信号质量产生影响,这就是因为人体相当于一个大的导体,对电磁波的传输有干扰。
但是大家不必担心这个问题。对于51单片机电路来说,我们布线基本上只要考虑几点:首先电路的连接正确,没有短路和断路;然后焊接可靠,没有虚焊(看上去焊上了实际上没有连接起来);然后尽可能减少电路交叉连接,并且尽可能保持电路整体美观就可以了。
要准备的材料和工具
大小合适的万用焊板,导线、排针若干
DIP40封装的STC89C52RC单片机(STC89C5x均可)、配套DIP40封装的IC座
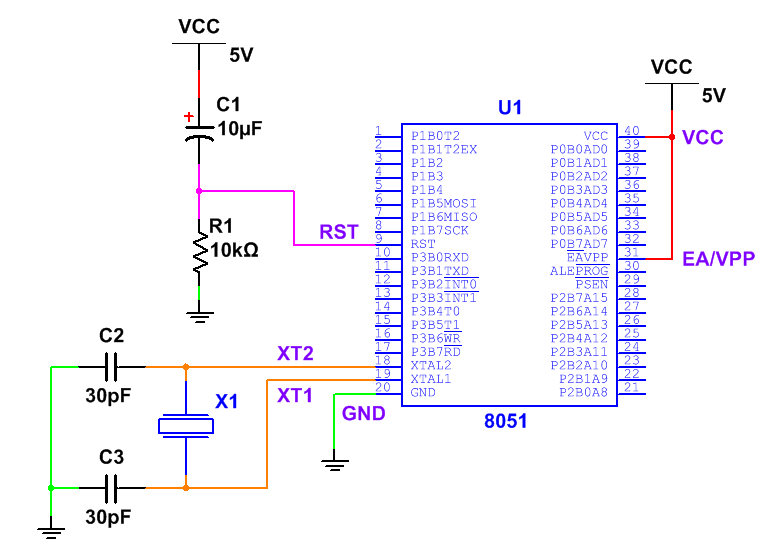
11.0592MHz晶振、30pF电容两个(用于时钟电路)
10uF电容、10k电阻(用于复位电路)
USB-TTL下载线(用于程序烧写,后面文章会详细介绍)
六脚自锁开关(作为电源开关,可以省略,而使用插拔导线的方式代替)
焊接工具:电烙铁(或焊台)、焊锡丝、助焊剂(松香等)

排针焊在电路板上,母头杜邦线可以直接插上去,然后和USB-TTL转接板进行连接

可以看到USB-TTL转接板上也有排针,用上一篇介绍的杜邦线就可以方便的进行连接了
这里还要说明的是IC座(集成电路,IC=Integrated Circuit)。原本单片机可以直接焊接在电路板上,但是我们自己焊接时,常会用到IC插座。我们把IC座焊在原先单片机所在的位置(IC座上也有个缺口,最好和单片机的缺口对准),焊完后再把单片机插在IC座上。

多种IC座
使用IC座有几个好处。一是焊接时如果不熟练,焊接时间过长,会导致元器件过热,可能损坏集成电路;而焊接IC座而不是集成电路,就会好很多,IC座只是金属和塑料组成,不容易损坏,焊完了再把单片机插上去。二是如果单片机坏了,我们可以直接把单片机从插座上取下来更换。三是单片机相对而言毕竟还是比较贵,如果做完一个电路就不用了,有点浪费,使用插座,我们可以在做完这个电路之后把单片机取下来,放在别的电路上重新利用。
最小系统板
下面是一块焊接好的最小系统板,供大家参考(由于时间原因我没有亲自焊好拍照,这张是从网上找到的,用的是双面万用板,两面都有焊盘,一般建议用单面板,元件在没有焊盘的一面插进去,再另一面焊接)。

万用板焊接的最小系统板
后面将会继续介绍准备实验板的另外两种方式。