前面介绍了集成电路的管脚编号识别,这里我们简单了解下51单片机的40个管脚具体的作用。对于没有接触过复杂电子元器件的读者来说,或许会感觉非常难,但实际上完全不需要有畏惧心理。
单片机管脚

按照集成电路的管脚识别方法,缺口朝上,逆时针转一圈,单片机的引脚编号从1到40,如图所示。图中同时给出了各个管脚的名称。我们完全不需要刻意去记这些管脚顺序和名称,在需要的时候查一下就好了,如果用的比较多,后来自然就记住了。

按照图中的大括号的提示,我们把P0.0~P0.7这样八个管脚称为一组IO口,叫做P0,同样有P1、P2和P3。IO口(IO = Input / Output),顾名思义,就是输入输出接口,它是单片机与外界进行信息交流的途径。之后我们主要的学习内容,也是围绕IO口进行的。另外这32个IO口又有一些在括号中标注的管脚名称,叫做第二功能;第二功能在特定的情况下会被启用,没有启用第二功能时,它们就只是起到IO口的作用。例如P3.0和P3.1又叫做RXD和TXD,它们有串口的作用,可以用来给单片机下载程序,也可以用来和电脑进行数据的收发,即串口通信。除32个IO口外,还有八个管脚:其中29~31号脚一般用得不多,暂不做介绍;40脚VCC、20脚GND、9号脚RST以及18、19号脚XTAL1、XTAL2很快就会在下面的单片机最小系统中进行详细讲解。
单片机最小系统电路
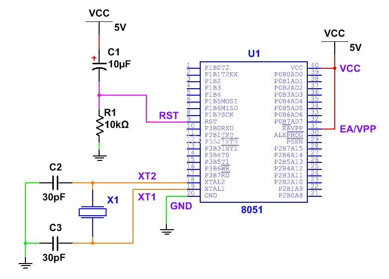
什么是单片机最小系统呢?最小系统,就是指单片机能正常工作最简单的电路。对51单片机来说,最小系统一般包括:电源、单片机、时钟电路和复位电路。其电路图如下:

现在向大家介绍下这些电路的作用。
电源电路
电源电路:作为电子器件,51单片机当然少不了电源供电,它一般使用5V电源,我们可以从大家所熟悉的USB接口获取5V电源。在图中,每个VCC符号都是共同连接在5V电源正极的;而所有的GND符号连接在一起,共同接到电源负极。图中之所以没有把它们连接到一起,而是使用多个VCC和GND符号,是为了让电路图看起来更清晰简洁(VCC = Volt Current Condenser,表示供电电压;GND = Ground,接地的意思,可以简单理解为连接到电源负极,并且我们以GND作为参考电压,GND的电压值始终为0V)。
特别注意,一定不要把单片机接到过高的电压上,或者将电源正负极接反,很可能烧坏单片机,甚至发生爆炸。如果单片机是插在芯片插座上的,由于VCC和GND刚好在对称的位置,插反了刚好会出现电源接反的情况,一定要注意避免。
这里补充一点,如果需要知道一种芯片使用的电源电压,通常可以查官方给出的芯片手册,后面会对芯片手册进行介绍。
时钟电路
时钟电路:连接在引脚XTAL1、XTAL2和GND间的电路是时钟电路(XTAL = External Crystal Oscillator,表示外接晶振)。前面的电源比较好理解,但是什么是时钟电路呢?它有什么用处呢?时钟电路就像是人的心脏一样,每时每刻不断跳动着,对于单片机来说是至关重要的。如同心脏给我们的身体不断运输血液和氧气,让身体各种器官正常工作,而时钟电路则是单片机内部各部分电路正常工作的驱动力。
时钟电路由晶振和电容器组成。晶振是一种由石英制造的电子元件,在通电时,其表面会产生特定频率的振荡,最后通过电路可以输出一个频率很稳定的时钟信号,驱动单片机工作。我们人的心脏每分钟跳动几十到上百次,而对于单片机来说,这实在太慢了。图中的晶振频率是12MHz(1MHz=1,000,000Hz),正常工作起来,每秒钟振荡12,000,000次!实际上,时钟电路的晶振并非必须是12M,也可以是其他的,但是要注意STC89C51这款单片机最高工作频率不能超过80M(这个同样可以通过芯片手册查找)。实际上我们使用更多的是11.0592M的晶振,为什么是这样奇怪的频率呢?后面讲到串口的时候相信读者就能明白了。
时钟电路还用到C2和C3两个电容,如果不了解电容,可以找找常用电子元器件介绍的相关资料,这里不做介绍。这两个电容通常用瓷片电容,容量一般取30pF即可。
顺便说一下,如果自己设计时钟电路,晶振和单片机之间的连线不要过长,这样可能会导致电路不能正常工作(不能起振)。
时钟每产生一次振荡的时间,叫做一个时钟周期;对于我们用的这款51单片机,每12个时钟周期,单片机执行一步操作,称为一个机器周期(STC也推出了1T单片机,每1个时钟周期就执行一步操作)。如果是12M晶振,时钟周期就是1/12 us,机器周期刚好是1 us。
大家应该还记得前面说的上世纪古老庞大的计算机埃尼阿克吧,埃尼阿克一秒钟能进行5000次加法运算,那在当时已经是相当高的水平了。但是和我们的51单片机比起来,实在是小巫见大巫。51单片机可以在一个机器周期里进行一次加法运算(即汇编指令ADD),用12M晶振,1秒钟最多可以进行一百万次加法运算,是埃尼阿克的200倍(不考虑数据在寄存器和内存之间的移动)。看到这里,大家是不是在为自己能用上这么高科技的东西而窃喜呢?^_^
复位电路
复位电路:图中连接到RST引脚的那部分电路就是复位电路,由电阻和电容组成。复位电路的作用,就是在刚通电的时候给单片机发出一个信号(对于51单片机,是连续至少两个机器周期的高电平),告诉单片机现在可以开始工作了。于是单片机就从初始状态开始,不厌其烦的执行特定的程序,直到断电,或者出现特殊情况导致程序终止。一般情况下,单片机正常工作时是不应该出现程序执行终止的情况的,有关这个问题,后文讲单片机程序特点时会说明。
复位电路的原理,是上电时通过电阻给电容充电,让电容连接到RST管脚的电压,从5V变为0V,也就是高电平变为低电平。电阻和电容的取值,按照图中给出的参考值即可,如果对模拟电路有了解,也可以自行计算确定其取值。
其他电路
另外,图中的EA/VPP管脚,是访问内部或外部程序存储器选择信号和提供编程电压的,一般用的不多。直接连接VCC就可以了。
实际做实验的时候,我发现单片机不接复位电路,晶振上的两个电容省去,一般也能工作。但是为了安全起见,有条件的情况下还是应该把这些都接上。我们需要严谨的科学态度。
有了最小系统,单片机就可以正常工作,不断的执行我们让它执行的程序了。单片机这种不怕苦不怕累的精神值得我们学习。